Cara Memunculkan Nama Dari Switch C++ / Statement Percabangan Dengan Switch Case Di C : Contoh program c++ menggunakan switch case sebagai kontrol di dalam program untuk menampilkan nama hari.

Cara Memunculkan Nama Dari Switch C++ / Statement Percabangan Dengan Switch Case Di C : Contoh program c++ menggunakan switch case sebagai kontrol di dalam program untuk menampilkan nama hari.. Bertemu lagi dengan admin onlyvista.blogspot.com yang kali ini akan memberikan sedikit program dari bahasa c++, yaitu program membalik nama. Mahasiswa bisa membuat program procedural dengan bahasa c / c++. Berikut contoh listing program nya. Contoh program c++ menggunakan switch case (nama bulan) program ini hanya mengkonversi suatu … Input biasanya diambil dari perangakat inputan seperti keyboard, mouse, kamera, microphone, dll.

Cara menginstall code::blocks oke, kalau semua siap kita mulai cara codingnya di mulai dari membuat file dengan format c/c++ nya okay, kita siap mulai codingnya sebelumnya jika… Bahasa b yang diciptakan oleh ken thompson sebenarnya merupakan pengembangan dari bahasa bcpl (basic combined programming language) yang diciptakan oleh martin richard. Menampilkan konfigurasi dari sistem hardware, versi software, nama dan file sumber konfigurasi, dan boot images. Kondisi switch case terdiri dari 2 bagian, yakni perintah switch dimana terdapat nama variabel yang akan diperiksa, serta 1 atau lebih perintah. Di dalam bahasa pemrograman c, kita harus mempersiapkan tempat untuk variabel itu, lalu menulis nama variabel di akhir perintah printf.

Program Sederhana Pembuatan Sim Menggunakan C Maryadi Aris Munandar
Program Sederhana Pembuatan Sim Menggunakan C Maryadi Aris Munandar from i0.wp.com
Struktur pemilihan dikembangkan menjadi tiga kondisi dengan menambahkan else. Dari at & t laboratories mengembangkan bahasa b menjadi bahasa c. Salah satu permasalahan yang pasti akan dijumpai dalam pembuatan program adalah suatu percabangan. Yang aktif menulis tutorial pemrograman di www.malasngoding.com. Program ini juga cukup mudah untuk dimengerti karena cukup sederhana dan singkat. Kondisi switch case terdiri dari 2 bagian, yakni perintah switch dimana terdapat nama variabel yang akan diperiksa, serta 1 atau lebih perintah. Hari ini saya coba membawakan sebuah program yang cukup sederhana. No car insurance resource would be complete without a comprehensive glossary of car insurance terms.

Merupakan pengembangan dari contoh 9.7.

Merupakan pengembangan dari contoh 9.7. Uncategories membuat program menampilkan menu kembali menggunakan for dev c++ tugas praktikum 4. Input adalah sesuatu data yang kita masukan ke dalam program. Contoh program c++ menggunakan switch case sebagai kontrol di dalam program untuk menampilkan nama hari. Post ini merupakan lanjutan dari tugas yang ketiga sebelumnya yaitu tugas praktikum 4 tentang cara menampilkan menu kembali menggunakan for pada dev c++. Jika sebuah case mempunyai nilai yang sama (bernilai true) maka pernyataan pada case tersebut yang akan dijalankan.apabila setiap case bernilai false maka pernyataan default yang akan. Minimal ada 2 semester dan tidak lebih dari 14 semester. Program membalik kata atau nama pada c++. Latihan modul 8.4 nama : /* array tiga dimensi */ catatan: Ebook ini di buat oleh diki alfarabi hadi, founder dari www.malasngoding.com. Di program ini memiliki beberapa aturan sebagai berikut: Menampilkan konfigurasi dari sistem hardware, versi software, nama dan file sumber konfigurasi, dan boot images.

Mengenal fungsi input dan output pada c++. Nilai input bisa kita dapatkan dari keyboard, file, kamera, mikrofon, dan sebagainya. Kali ini kita akan belajar cara coding c/c++ menggunakan code::blocks, jika kamu belum memiliki aplikasi code::blocks kamu bisa liat cara menginstall code::blocks di link di bawah ini : Minimal ada 2 semester dan tidak lebih dari 14 semester. Cara kerja switch case memang mirip dengan conditional statement namun perbedaannya adalah switch case hanya bisa mencocokkan nilai dari variabel dengan case yang telah ditentukan sedangkan.

Indra Sevenfold Menampilkan Nama Dengan Bahasa C
Indra Sevenfold Menampilkan Nama Dengan Bahasa C from 3.bp.blogspot.com
Pada tahun 1985, lahirlah secara resmi bahasa baru hasil pengembangan c yang dikenal dengan nama c++ Menghubungkan netbeans dengan database mysql , dan pada kesempatan kali ini saya ingin melanjutkan untuk menampilkan data dari database ke dalam tabel di netbeans.dan di tutorial kali ini kita akan menggunakan library rs2xml, dengan library ini akan mempermudah menampilkan data ke dalam tabel. Berikut contoh listing program nya. Post ini merupakan lanjutan dari tugas yang ketiga sebelumnya yaitu tugas praktikum 4 tentang cara menampilkan menu kembali menggunakan for pada dev c++. Kali ini tutorial saya akan membahas mengenai c++ dasar dengan memanfaatkan sintak pemanggilan input dan output yakni cin dan cout. Berbicara mengenai program c++, mungkin diantara juragan ada yang sudah mengenal yang namanya program c++, apalagi bagi para mahasiswa fakultas ilmu computer dan para programmer, program c++ ini bisa dikatakan sebagai akar dari semua program yang ada di dunia, entah itu berupa game, aplikasi produktivitas device, maupun program perbankan seperti yang sering anda lihat di monitor atm, untuk. Struktur program c/c++ untuk dapat memahami bagaimana suatu program ditulis, maka struktur dari program harus dimengerti terlebih dahulu, atau sebagai pedoman penulis program (programmer) bagaimana seharusnya program tersebut ditulis. Salah satu permasalahan yang pasti akan dijumpai dalam pembuatan program adalah suatu percabangan.

Tutorial yang saya tulis ini menggunakan compiler dev c++.

Mahasiswa bisa membuat program procedural dengan bahasa c / c++. Salah satu permasalahan yang pasti akan dijumpai dalam pembuatan program adalah suatu percabangan. Download ebook belajar html & css dasar untuk pemula gratis. Lanjutan tutorial bahasa pemrograman c di duniailkom kali ini akan membahas cara penulisan perintah printf untuk menampilkan isi variabel serta format yang digunakan. Mengenal variabel dan tipe data. Di program ini memiliki beberapa aturan sebagai berikut: Berikut contoh penggunaan array dua dimensi dalam operasi penjumlahan matrix. Struktur program c/c++ untuk dapat memahami bagaimana suatu program ditulis, maka struktur dari program harus dimengerti terlebih dahulu, atau sebagai pedoman penulis program (programmer) bagaimana seharusnya program tersebut ditulis. /* array dua dimensi */ tipe_data nama_variabelyxz; Tutorial yang saya tulis ini menggunakan compiler dev c++. Pengertian switch case bahasa c++. Ebook ini di buat oleh diki alfarabi hadi, founder dari www.malasngoding.com. Di dalam bahasa pemrograman c, kita harus mempersiapkan tempat untuk variabel itu, lalu menulis nama variabel di akhir perintah printf.

Menampilkan konfigurasi dari sistem hardware, versi software, nama dan file sumber konfigurasi, dan boot images. /* array tiga dimensi */ catatan: Sementara output dapat kita tampilkan ke monitor, cetak ke dokumen, atau ke dalam sebuah file. Disini saya menggunakan tipe data char untuk nama,kelas,npm, karena tipe data char bias berupa huruf / angka. Jika proses perbandingan tersebut menghasilkan true, maka block kode program akan di proses.

Indra Sevenfold Menampilkan Nama Dengan Bahasa C
Indra Sevenfold Menampilkan Nama Dengan Bahasa C from 3.bp.blogspot.com
Hari ini saya coba membawakan sebuah program yang cukup sederhana. Kondisi switch case terdiri dari 2 bagian, yakni perintah switch dimana terdapat nama variabel yang akan diperiksa, serta 1 atau lebih perintah. Kali ini kita akan belajar cara coding c/c++ menggunakan code::blocks, jika kamu belum memiliki aplikasi code::blocks kamu bisa liat cara menginstall code::blocks di link di bawah ini : Kebali lagi bersama saya di tutorial singkat yang very easy dalam pemograman c++. Cara penulisan array dua dimensi dan tiga dimensi: Kita langsung saja masuk ke dalam contoh program c++ menggunakan switch case: Array inisisialisasi pendahuluan, menjadi sintax utama dalam array 1 dimensi, arrray 1 dimensi hnya mampu menampung satu wadah saja, array dengan nilai input keyboard, array dengan nilai input keyboard disertai dengan jumlah yang ingin di inputkan, array dengan melakukan pencarian Minimal ada 2 semester dan tidak lebih dari 14 semester.

Salah satu permasalahan yang pasti akan dijumpai dalam pembuatan program adalah suatu percabangan.

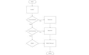
Percabangan yang dimaksud di sini tidak lain adalah sebuah pemilihan statemen yang akan di eksekusi dimana pemilihan tersebut didasarkan atas kondisi tertentu. Mengenal variabel dan tipe data. Perintah switch case di sini saya gunakan untuk mengubah isi dari variable. Kondisi switch case terdiri dari 2 bagian, yakni perintah switch dimana terdapat nama variabel yang akan diperiksa, serta 1 atau lebih perintah. Nilai input bisa kita dapatkan dari keyboard, file, kamera, mikrofon, dan sebagainya. Program ini ditujukan untuk penggunaaan perintah switch case. Berbicara mengenai program c++, mungkin diantara juragan ada yang sudah mengenal yang namanya program c++, apalagi bagi para mahasiswa fakultas ilmu computer dan para programmer, program c++ ini bisa dikatakan sebagai akar dari semua program yang ada di dunia, entah itu berupa game, aplikasi produktivitas device, maupun program perbankan seperti yang sering anda lihat di monitor atm, untuk. Struktur pemilihan dikembangkan menjadi tiga kondisi dengan menambahkan else. Dari at & t laboratories mengembangkan bahasa b menjadi bahasa c. Oiya, kalian sebaiknya membaca materi sebelumnya ya agar tidak bingung saat membaca bab ini. Pernyataan switch adalah adalah pernyataan penyeleksian untuk memanipulasi jalanya aliran program berdasarkan conditional expression, mengendalikan aliran program agar dapat berjalan secara fleksibel atas keadaan program dan keinginan pengguna.pernyataan ini akan memilih pilihan yang sesuai dengan ekspresi kondisi. Materi pembelajaran sudah di susun secara sistematis dan. Salah satu permasalahan yang pasti akan dijumpai dalam pembuatan program adalah suatu percabangan.

Related : Cara Memunculkan Nama Dari Switch C++ / Statement Percabangan Dengan Switch Case Di C : Contoh program c++ menggunakan switch case sebagai kontrol di dalam program untuk menampilkan nama hari..